關於我們
關於昱臺
發展沿革
人才招募
我們的服務
海空運輸
海運
空運
整合運輸
戶到戶/複式運送
三角貿易/轉口貿易
成功案例
整櫃併櫃
建廠遷廠
散裝貨品
航空運輸
服務據點
台灣
據點地圖
總公司
台北公司
台中分公司
高雄分公司
中國大陸
香港公司
上海公司
深圳分公司
青島分公司
寧波分公司
天津分公司
越南
胡志明公司
峴港辦事處
海防分公司
河內辦事處
柬埔寨
金邊公司
泰國
曼谷公司
緬甸
仰光公司
新聞中心
昱臺新聞
航運新聞
企業ESG
公司治理
董事會
功能性委員會
內部稽核
治理規章
投資人服務
財務資訊
股東會資訊
法人說明會
股利及股價資訊
重大訊息
股務資訊
利害關係人
聯絡窗口
常見問答
意見箱
企業社會責任
節能減碳
職場友善
社會關懷
營運風險管控
企業永續報告
SK會員
昱臺E工具
小工具
材積計算
船期查詢
航運資訊
港口代碼
貨櫃規格
專業術語
國貿條規
航運詞彙
聯絡我們
English
繁體中文
简体中文
首頁
企業ESG
公司治理
治理規章
治理規章
公司章程
公司章程
企業架構
企業架構
公司組織
公司組織
股東會議事規則
股東會議事規則
董事會議事規則
董事會議事規則
集團企業、特定公司與關係人交易作業辦法
集團企業、特定公司與關係人交易作業辦法
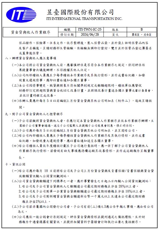
資金貸與他人作業程序
資金貸與他人作業程序
背書保證作業程序
背書保證作業程序
防範內線交易管理程序
防範內線交易管理程序
關係企業相互間財務業務相關作業規範
關係企業相互間財務業務相關作業規範
董事會績效評估辦法
董事會績效評估辦法
內部重大資訊處理作業程序
內部重大資訊處理作業程序
風險管理實務守則
風險管理實務守則
永續發展實務守則
永續發展實務守則
公司治理實務守則
公司治理實務守則
檢舉制度
檢舉制度
誠信經營作業程序及行為指南
誠信經營作業程序及行為指南
誠信經營守則
誠信經營守則
提名委員會組織規程
提名委員會組織規程
SK智慧訂艙
帳號:
密碼:
忘記密碼
註冊
登入
註冊SK會員享有訂艙/提單作業、訂單管理等線上服務
Header
本網站使用Cookie紀錄您在本網站使用偏好方便您重複造訪網站時獲得更好的操作體驗。請按[接受]同意使用所有Cookie並繼續使用本網站。
為提供您最佳的網站使用體驗,我們使用Cookies以作為提供專業服務、行銷分析與改善我們的網頁技術之用。
請按[接受]同意使用所有Cookies或繼續瀏覽此網頁即代表您同意使用Cookies。進一步的資訊可閱讀我們的
隱私權政策
。
接受